Menu
@成都人,流感≠小感冒!专家提醒:抓住黄金48小时!
发布时间:2025-02-12


某知名女星

在日本旅游期间

因感染流感并发肺炎而不幸离世

这条消息一出

立马引爆全网

3f09728c66110299f45305b06c077d5b_640_wx_fmt=jpeg&from=appmsg&tp=webp&wxfrom=10005&wx_lazy=1&wx_co=1.webp

什么日本流感会这么严重? 

据相关报道显示

当前日本主要流行的流感类型是

甲型H1N1流感

其次是甲型H3N2流感和B型流感

这些流感病毒在日本的传播

导致了流感病例的激增

并引发多地学校停课

很多人将流感误以为是“重感冒”

其实流感并非普通感冒

而是一种可能危及生命的疾病


今天

我们就来深入了解一下

流感的相关知识

帮助大家更好地预防和应对







#01

如何鉴别流感





a5fa597d926da16e4d9d5fc0c5eb75f1_640_wx_fmt=png&from=appmsg&tp=webp&wxfrom=10005&wx_lazy=1&wx_co=1.webp


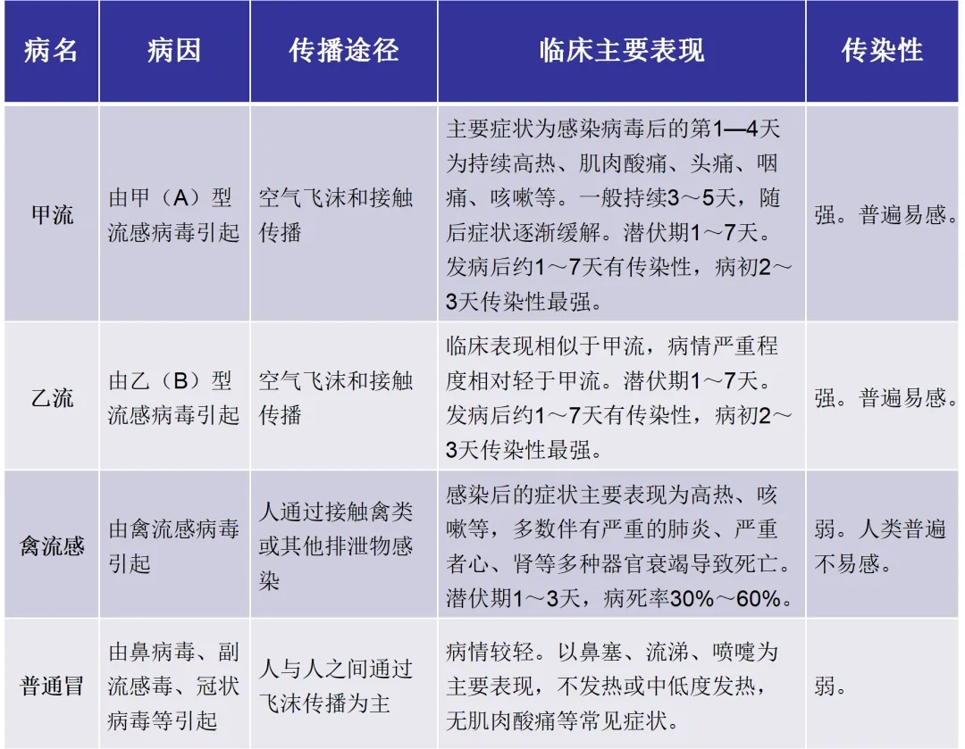
甲型流感,简称“甲流”,是由甲型流感病毒引起的急性呼吸道传染病。流感病毒分为甲、乙、丙、丁4型,其中甲型流感传染性最强、最容易发生变异,几乎每次流感大流行都是由甲型流感病毒引起的。


感染甲流后的主要表现为突然高热,常有咳嗽、咽喉痛、鼻塞、流涕等呼吸道症状,伴有头痛、肌肉酸痛等全身不适,部分患者会出现胃肠道不适感。


●普通感冒:由鼻病毒等多种病原体导致,传染性弱,发病没有明显的季节特征,症状表现为鼻塞、流涕、喷嚏、咳嗽等,一般不发热或仅有低热,没有全身性症状,5~7天即可自愈,很少有并发症出现。

●甲流:传染性强,容易大范围流行,发病季节性特征明显。患者表现为高烧、头痛、乏力,并伴有全身肌肉酸痛等。甲流有一定自限性,但容易引起其他并发症,包括肺炎、中耳炎、心肌炎、脑膜炎等严重并发症。




#02

高危人群有哪些





①年龄<5岁的儿童(年龄<2岁更易发生严重并发症);

②年龄≥65岁的老年人;

③伴有以下疾病或状况者:慢性呼吸系统疾病、心血管系统疾病(高血压除外)、肾病、肝病、血液系统疾病、神经系统及神经肌肉疾病、代谢及内分泌系统疾病、恶性肿瘤、免疫功能抑制等;

④肥胖者;

⑤妊娠及围产期妇女。




#03

不要错过“黄金48小时”





对此,成都市第三人民医院呼吸内科专家吴迪博士指出:在流感发病的黄金48小时内及时使用有效抗病毒药物可以显著改善高危人群因流感引起的并发症,从而降低发生生命危险概率。


a869340e927dc866c20af80dc1d3e8ab_640_wx_fmt=jpeg&from=appmsg&tp=webp&wxfrom=10005&wx_lazy=1&wx_co=1.webp


同时,在日常生活中大家保持良好的卫生习惯,也能减少感染风险。


0221846424db17663d8a174c3f8cc558_640_wx_fmt=jpeg&tp=webp&wxfrom=10005&wx_lazy=1&wx_co=1.webp


流感虽然来势汹汹

但只要我们重视它、了解它

做好预防,及时就医

就能有效控制疾病

保护自己和家人的健康

让我们携手共进

科学应对流感,共同守护健康





了解这些有可能对您的就诊有所帮助